欢迎来到伟德国际VICTOR1946现在时间是:
访问旧版
当前所在位置: 首页 -- 科研服务 -- 科研动态 -- 正文
科研动态
公司在海拔梯度下土壤碳周转领域取得系列新进展
来源:伟德国际VICTOR1946发布时间:2022-08-04

南湖新闻网讯(通讯员 曾晓敏)近日,伟德国际VICTOR1946刘玉荣课题组在海拔梯度下土壤碳周转领域取得系列新进展,相关成果以“Local temperature increases reduce soil microbial residues and carbon stocks”等发表在Global Change Biology等期刊上。相关研究成果揭示了土壤碳周转过程的海拔梯度格局及驱动机制,为气候变化背景下陆地生态系统土壤碳库的响应提供了新见解。


高山生态系统储存着大量的有机碳且对气候变化很敏感,因而是陆地土壤碳固存和土壤碳“汇”功能的热区。然而,土壤中储存的碳在微生物的作用下,也可能释放到大气中,成为大气二氧化碳的排放“源”。土壤是碳“汇”还是碳“源”,这是微生物分解代谢(呼吸)和合成代谢(生物量合成)权衡的结果,其过程可能高度依赖于温度。关于海拔梯度下土壤微生物群落变化格局和调节机制上已有一定认识,但微生物在土壤碳储存和排放中的作用及机制仍不清楚。


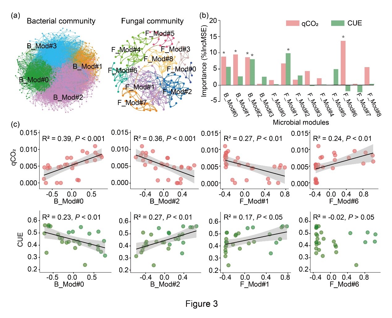
基于此,以青藏高原和神农架两个典型山地生态系统为研究对象,探究了海拔梯度下土壤微生物残体碳(合成)和代谢过程的变化及其对土壤碳固存的影响。发现海拔梯度下,微生物残体碳与有机碳含量呈正相关,是土壤有机碳的重要组成部分 (Zeng et al., 2022, Global Change Biology)。此外,土壤微生物残体碳与海拔及其驱动的温度变化显著相关,表明温度升高可能降低微生物残体碳,进而减少土壤有机碳的储存。结果也表明,未来气候变暖可能通过增加微生物残体碳的降解来减少土壤碳固存,从而加剧温度升高与二氧化碳释放之间的正反馈 (图1)。研究人员也分析了海拔梯度下土壤呼吸(分解)对温度变化的响应特征及其影响因素。结果表明,土壤呼吸温度敏感性随海拔升高而增加,这与微生物生态簇从降解易分解碳逐渐转变为降解难分解碳有关 (Zeng et al., 2022)。此外,为了深入认识微生物合成代谢和分解代谢的权衡过程,基于微生物性状来探究海拔梯度下土壤微生物代谢效率特征。结果表明,微生物代谢效率随海拔升高而降低,是具有特定性状策略的微生物类群逐渐适应寒冷环境并增加获取养分投资的结果 (Feng et al., 2022; ISME Communications,图2)。以上系列研究揭示了重要的高山生态系统土壤碳周转机制,为深入认识微生物介导的土壤碳循环过程具有重要的意义。


伟德国际VICTOR1946博士研究生曾晓敏为论文第一作者,刘玉荣教授和西班牙塞维利亚自然资源和农业生物研究所Manuel Delgado-Baquerizo教授为论文共同通讯作者,bv伟德国际1946冯娇副研究员、黄巧云教授、博后文书海、硕士生余岱霖参与了该项研究。本研究得到了国家自然科学重点基金和中央高校基本科研业务费专项资金等项目的资助。

图1 青藏高原和神农架海拔梯度土壤微生物残体碳和有机碳的调控机制


图2 青藏高原海拔梯度下土壤微生物微生物群落及代谢特征